Git의 기본방법
git checkout -b login
git checkout master
git merge login
브랜치 생성 -> 기능생성 -> 배포 -> 개발 -> 수정 -> 배포
수정 시 수정 브랜치를 만들어서 적용하고 이러한 작업들이 반복되게 된다.
위 방법이 비효율적이기 때문에 Git flow 방법론을 사용한다.
Git Flow

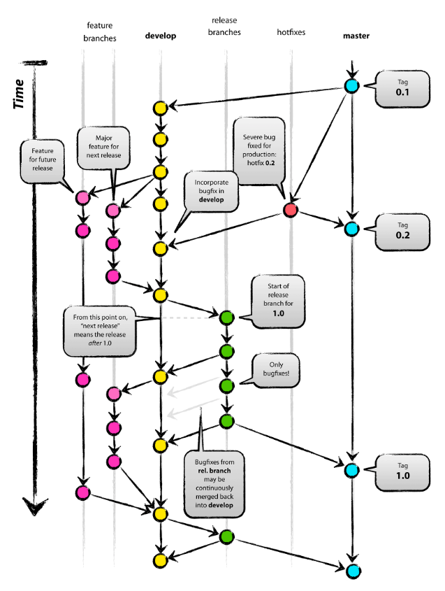
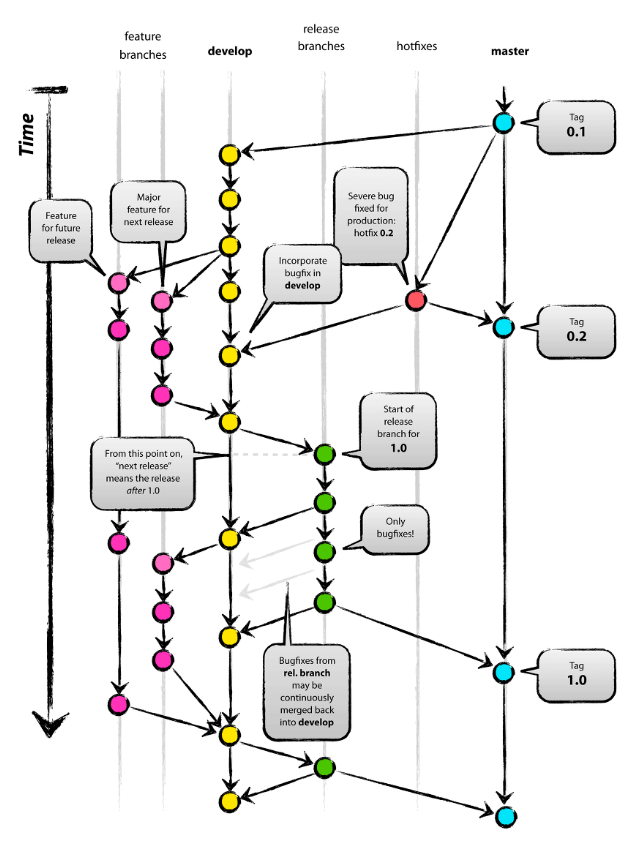
Vincent의 branching model은 feature – develop – release – hotfixes – master 단계로 branch를 나눠서 코드를 관리하는 전략이다.
git flow는 git 명령어들을 쉽게 쓸 수 있도록 만들어주는 플러그인 이라고 생각면 된다.
Master 브랜치
- Release 할 때만 사용한다.
- 배포가 되는 것
Develop 브랜치
- 개발단계
- feature 브랜치들로 이루어져 있다.
- User라는 기능을 만든다고 생각하면 ( feature: signup, login, user model, detailView )
Hotfixes 브랜치
- Master에서 실수가 발생하여 급하게 수정해야 될 경우
하지만 우리는 협업을 할 것이기 때문에 github의 Pull Request도 같이 이용해야 됩니다.
feature -> develop 순서가 아니라
feature -> pull request -> develop 순서로 진행됩니다.
윈도우에서는 Git Bash를 실행하여 git flow 를 진행하고자 하는 폴더에서
git flow init 을 타이핑 한 뒤 나오는 항목들을 디폴트 값으로 설정해주면 됩니다.

이제 git flow 설정이 완료되었다.
그 다음으로 할 일은 프로젝트를 새로 생성하는 것이기 때문에 초기설정을 해줄 필요가 있다.
git flow 브랜치 생성
git flow feature start init

가상환경 설정
virtualenv venv
브랜치 Github push
git push origin develop
git push origin feature/init

'ETC. > Github' 카테고리의 다른 글
| 따라하면서 만들어보는 Git Action CI/CD (2) | 2020.11.28 |
|---|---|
| Github 기본 브랜치 설정 (1) | 2020.01.28 |
댓글